How to choose general-purpose operational amplifiers, zero-drift amplifiers, and current-sensing amplifiers?
Source: ON Semiconductor
In various application fields such as low-power sensor interfaces, high-speed data acquisition, and precision instruments, the performance of the selected amplifier will significantly affect the system's ability to maintain signal integrity and overall performance. Given the wide variety of amplifier types and architectures available on the market, clearly identifying how to select an appropriate amplifier for a specific application is the key to ensuring the success of the design.
Challenge: Using a general-purpose amplifier to balance versatility and cost-effectivenessallenge: Using a general-purpose amplifier to balance versatility and cost-effectiveness allenge: Using a general-purpose amplifier to balance versatility and cost-effectiveness
One of the common challenges that designers often face is: how to find components that are both flexible enough and cost-effective to meet the requirements of various signal conditioning tasks, especially when ultra-high precision is not a core requirement. This kind of scenario is commonly seen in basic signal conditioning circuits, various automotive subsystems and battery-powered devices.
To address this challenge, general-purpose operational amplifiers (referred to as "operational amplifiers") emerged: they combine reliable performance with low power consumption, thus becoming the ideal choice in projects where flexibility and cost-effectiveness are the top priorities. For instance, the LM358 based on PMOS technology is a typical representative. Such mature bipolar devices have been applied in the industry for decades, demonstrating lasting application value. As a CMOS general-purpose amplifier, the NCS20072 offers a variety of compact package options.
Challenge: Overcoming the problems of accuracy and stability by using zero-drift amplifiers In application scenarios where even minor errors can lead to serious consequences, designers face a key challenge: they need to maintain extremely high precision and stability over a wide temperature range and a long operating cycle. This is particularly important in fields such as medical equipment, industrial instruments, Internet of Things (IoT) applications, and motor control feedback systems.
To meet these demanding requirements, dedicated amplifiers offer targeted solutions.Zero-drift amplifier One core challenge of amplifiers is that the offset voltage will inherently drift due to temperature changes and device aging. Zero-drift architectures (such as those adopted by devices like NCS21911) are specially designed to counteract this drift, maintaining accuracy and long-term stability regardless of environmental fluctuations.
This type of amplifier typically integrates rail-to-rail input/output capabilities, low quiescent current and other features, further enhancing accuracy and energy efficiency in high-demand application scenarios. In addition, an outstanding common-mode rejection ratio (CMRR) is a key performance metric: it can effectively suppress unwanted common-mode noise, which is indispensable when connected to an analog-to-digital converter (ADC) to achieve high-quality data acquisition. For instance, the typical CMRR of NCS21911 at 4V voltage can reach 130dB.

Figure 1: CMRR and Frequency
Challenge: Solving the problem of precise current monitoring in dynamic power supply systems In various applications such as power management, battery-powered systems (like smartphones, laptops, and electric vehicles), and automotive safety diagnostics, precise current monitoring faces a series of unique challenges. The solution required by the designers should be able to meet the following requirements: precisely measure the current within a wide common-mode voltage range, while minimizing power consumption and bill of materials (BOM) costs to the greatest extent.
The current detection amplifier is precisely a device specially developed to address these challenges:

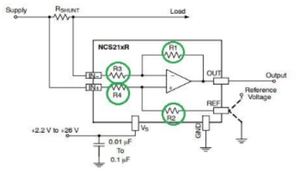
Figure 2: The current detection amplifier integrates an external resistor, which can provide higher accuracy.
A smaller-sized solution also offers the cost-effectiveness of an independent operational amplifier
Wide common-mode voltage range One of the key challenges is the current measurement in the bridge configuration, where the shunt resistor is not based on the ground as the reference point. This requires the amplifier to have the ability to handle large common-mode input voltages: the upper limit of the common-mode voltage for some models can reach 40V, while for models like NCS7031 or NCV7031 (automotive grade) and NCS7041 or NCV7041 (automotive grade), the upper limit of the common-mode voltage can even reach 80V. This capability is of great significance for both on-bridge and off-bridge current detection: it not only provides design flexibility but also enables load short-circuit detection in on-bridge applications.
High accuracy and low offset The accuracy of current measurement is of vital importance. This type of amplifier usually has an extremely low offset voltage (for example, the maximum offset voltage of amplifiers on the Treo platform and with a zero-drift architecture is only ±12 μV), ensuring accurate measurement results even when the voltage drop across the shunt resistor is very small. This design choice can not only minimize the power loss of the shunt resistor to the greatest extent, but also ensure the integrity of the measurement.
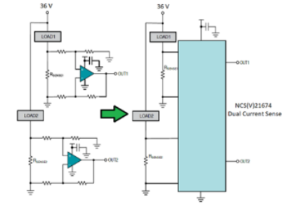
Integration and cost-effectiveness Reducing circuit board space and lowering BOM costs have always been the core directions of design optimization. Some current detection amplifier solutions integrate gain setting resistors, which not only simplifies the design but also reduces the number of external components used. For instance, devices such as NCS214R and NCS(V)2167x possess this characteristic. In addition, these devices also support unidirectional or bidirectional current detection, which is an indispensable function for applications such as battery chargers where there is reverse current flow.

Figure 3: The adoption of an integrated dual-channel solution can significantly reduce the number of system components
Challenge: Break through the limitations of general design by leveraging the characteristics of advanced amplifiers In addition to meeting the requirements of specific amplifier types, there are also many common challenges in the field of electronic design. The latest amplifier solutions, with their key features, provide effective technical ideas for solving these problems:
Maintain reliability in harsh environments Many applications (especially in the automotive field, such as advanced driver assistance systems (ADAS), motor control and battery management systems) have extremely strict requirements for components, which need to be able to withstand extreme temperatures (some components of the Treo platform that are about to be launched can withstand an upper temperature limit of up to 150°C) and complex electrical environments. Obtaining automotive-grade certifications (such as AEC-Q100 standard certification and having the ability to submit PPAP) is a core prerequisite. Only in this way can components like NCV210R and NCV333 meet such high reliability requirements.
Energy efficiency In portable devices, the Internet of Things (iot), and industrial systems, extending battery life and reducing power consumption are core demands, which require amplifiers to have ultra-low quiescent current. For instance, the quiescent current of operational amplifiers sometimes needs to be as low as tens of microamperes (μA), and comparators even need to be as low as the nanoampere (nA) level. For example, the quiescent current of devices on the Treo platform is only 315 nA per channel. This extremely low power consumption performance needs to be achieved without affecting performance.
Spatial optimization Miniaturization is a consistent demand of modern electronic devices. Amplifier solutions offer compact packaging options, such as the chip-scale package (CSP) and the micro pinless square flat package (uQFN) adopted by the Treo platform, which can help designers significantly reduce circuit board space. This is very important for applications such as smartphones and wearable electronic devices.
Rapid response and control In dynamic systems such as motor control and power regulation, the ability to process fast signals plays a crucial role. The upcoming comparator of the Treo platform features a rapid propagation delay of 40 ns and a fast transient response capability, enabling precise and timely control, which plays a crucial role in ensuring the stability and performance of the system.
Make the amplifier function precisely match the application requirements Choosing the right amplifier for electronic design is just like picking the appropriate tools for specific processes in complex construction projects: just as specialized tools enable artisans to precisely and efficiently perform fine or difficult operations, amplifiers of different architectures also have specially designed unique performances that can specifically address various special challenges in electronic circuits.
Whether it is for wide versatility, achieving extremely high precision in fluctuating environments, or precise current monitoring in power systems, as long as the specific design challenges are clear, engineers can fully leverage the dedicated features of the latest amplifier product portfolio (such as the amplifier series based on the advanced Treo platform) to turn electronic design concepts into reality.
免责声明: 本文章转自其它平台,并不代表本站观点及立场。若有侵权或异议,请联系我们删除。谢谢!
Disclaimer: This article is reproduced from other platforms and does not represent the views or positions of this website. If there is any infringement or objection, please contact us to delete it. thank you!
矽源特科技ChipSourceTek